Aunque este blog lleva años sin actualizarse, Iedra ha seguido recibiendo pequeñas mejoras con los años: nuevos diccionarios como el de Manuel Seco, correcciones y ajustes varios. Pero la infraestructura técnica que lo sostenía lleva muchísimo tiempo peligrosamente anticuada, así que ha llegado el momento de hacer esa tarea ingrata pero inevitable: renovar los cimientos antes de que todo se derrumbe.
Con el trabajo de actualización ya hecho, me apetecía celebrarlo de alguna forma. Así se me ocurrió hacer este año un adviento de Iedra: durante diciembre iré presentando cada día alguna pequeña novedad.
1 de diciembre: nuevo stack técnico
La primera novedad es, paradójicamente, invisible para la mayoría de usuarios: la renovación de la infraestructura técnica.
Por qué esto importa
Iedra llevaba funcionando desde 2012 con un stack tecnológico que se había quedado muy atrás. El servidor corría sobre Ubuntu 12.04.5, una versión que dejó de recibir actualizaciones de seguridad hace años. Las librerías de Python y JavaScript que usaba estaban obsoletas, algunas sin mantenimiento activo, y con vulnerabilidades de seguridad conocidas.
Esta deuda técnica tenía consecuencias prácticas: era difícil añadir funcionalidades nuevas sin romper algo, y cada vez que me planteaba una mejora, el esfuerzo de mantener el sistema funcionando superaba al de implementar la mejora en sí.
Qué ha cambiado
He reconstruido Iedra desde los cimientos. Lo más visible:
- Adiós a jQuery: He eliminado jQuery y jQuery UI completamente. El JavaScript de Iedra ahora es vanilla JS, sin dependencias externas. Menos código que cargar, menos cosas que pueden fallar.
- Sistema operativo actualizado: De Ubuntu 12.04 (sin soporte desde 2017) a un sistema moderno con parches de seguridad al día.
Lo menos visible pero igual de importante:
- Motor de búsqueda: De Solr 4 + MongoDB a Elasticsearch 9.1. Búsquedas más rápidas y un sistema de indexación mucho más sencillo de mantener.
- Python y Flask: De Python 2.7 y Flask 1.0 a Python 3.14 y Flask 3.0. El salto de Python 2 a 3 era inevitable; el ecosistema de Python 2 está esencialmente muerto.
- Infraestructura como código: Docker y Docker Compose para despliegues reproducibles. Ya no hay que recordar qué comandos ejecutar en qué orden.
- Redis: Nueva capa de caché con Redis Stack para operaciones que requieren respuestas instantáneas.
El resultado es un sistema más fácil de mantener y, sobre todo, de extender. Las próximas novedades que vaya publicando durante este adviento serán posibles precisamente gracias a estos cimientos.
2 de diciembre: búsqueda avanzada
La búsqueda básica de Iedra es útil para consultas rápidas, pero a veces necesitas más control. Por ejemplo: ¿Qué palabras esdrújulas terminan en -fago? ¿Qué americanismos aparecieron por primera vez en el diccionario en el siglo XVIII? ¿Qué palabras de origen árabe tienen más de tres sílabas?
Técnicamente, ese control ya existía: Iedra usa el formato simple query string de Elasticsearch, que permite escribir búsquedas con operadores directamente en la caja de texto (+ para AND, | para OR, - para excluir, comillas para frases exactas…). Pero es un uso avanzado que requiere conocer la sintaxis, así que para la mayoría de usuarios será más cómodo usar una interfaz de filtros.
La nueva búsqueda avanzada ofrece esa interfaz, con los siguientes filtros:
- Ámbito de búsqueda: Buscar solo en el lema, solo en la definición, solo en la etimología, o en todo.
- Patrones: El lema empieza por, termina en, o contiene una secuencia de letras.
- Longitud y sílabas: Filtrar por número de letras o de sílabas.
- Acepciones: Encontrar palabras con muchas acepciones (las polisémicas) o con pocas.
- Año de primera aparición: Desde qué edición del diccionario de la RAE está documentada la palabra.
- Acentuación: Agudas, llanas, esdrújulas o adverbios en -mente.
- Frecuencia de uso: Desde palabras muy frecuentes hasta las más raras, usando datos del CORPES (corpus académico de la RAE) o de Google Books.
- Diccionarios: Buscar en el DLE, Moliner, Seco, DPD, o en varios a la vez.
- Marcas: Filtrar por marcas geográficas (México, Argentina…), de registro (coloquial, vulgar…) o de disciplina (Medicina, Derecho…).
- Origen etimológico: Palabras que vienen del latín, del árabe, del náhuatl, del inglés…
Todos estos filtros se pueden combinar entre sí. Por ejemplo, para encontrar palabras de origen náhuatl que sean poco frecuentes y tengan al menos tres sílabas, basta con seleccionar esos criterios y pulsar buscar.
Para acceder a la búsqueda avanzada, haz clic en el enlace “Búsqueda avanzada” que aparece bajo la caja de búsqueda, tanto en la página principal como en la de resultados.
3 de diciembre: modo oscuro
Hay quien prefiere texto claro sobre fondo oscuro, especialmente de noche o en ambientes con poca luz. Iedra ahora ofrece esa opción.
Por defecto, Iedra detecta la preferencia de tu sistema operativo: si tienes configurado el modo oscuro en tu ordenador o móvil, Iedra lo usará automáticamente. Y si prefieres cambiarlo manualmente, hay un nuevo botón ☀️/🌙 en la esquina superior derecha que te permite alternar entre ambos modos.
La preferencia manual se guarda en tu navegador, así que si eliges un modo distinto al de tu sistema, Iedra lo recordará en futuras visitas.
4 de diciembre: María Moliner horrorizada
Me hacía gracia poner a María Moliner con cara de espanto en las páginas de error. Ahora, si visitas una página que no existe, te acompañará en el disgusto. Me perdonaréis el uso de IA generativa para la imagen; mis dotes xilográficas no alcanzan.
5 de diciembre: marcas secundarias
Las marcas lexicográficas son esas etiquetas que indican el registro, el ámbito geográfico o la disciplina de una palabra: coloquial, México, Medicina, despectivo… Iedra lleva años mostrándolas en la ficha de cada palabra, pero solo las marcas de las acepciones principales del lema.
Lo que no mostraba eran las marcas de las locuciones y combinaciones estables. Por ejemplo, la palabra mano tiene acepciones marcadas como propias de Cuba, Ecuador o Guatemala, pero sus locuciones añaden marcas de Argentina, Chile o Uruguay (correr mano a alguien, pararse de manos…), además de disciplinas como Equitación (abrir la mano al caballo), Esgrima (correr la mano) o Tauromaquia (mano a mano).
Ahora, en la sección de marcas lexicográficas de cada palabra, hay un enlace “(Ver secundarias)” que despliega las marcas de locuciones y combinaciones. Así puedes ver de un vistazo todos los registros y ámbitos de uso de una palabra, no solo los de sus acepciones principales.
6 de diciembre: enlaces profundos
Al pasar el cursor sobre cualquier sección de la ficha de una palabra, aparece un símbolo (§ o ¶). Haciendo clic se copia a la URL un ancla que apunta a esa sección. Útil para compartir enlaces a una acepción concreta o a la etimología de una palabra.
7 de diciembre: rimas
Cada palabra de Iedra tiene ahora información sobre sus rimas. En la sección de fonética de la ficha de cada palabra aparece un nuevo campo “Rima con” que muestra un resumen de las palabras que riman con ella, tanto en rima consonante (coinciden vocales y consonantes desde la última vocal acentuada) como en rima asonante (solo coinciden las vocales).
Las rimas se cargan de forma diferida para no ralentizar la página, y se pueden expandir para ver el detalle. Por ejemplo, en la ficha de corazón verás que rima en consonante con razón, canción o balón, y en asonante con amor, mayor o color.
El sistema de rimas tiene en cuenta las particularidades del español: trata correctamente los diptongos, los hiatos, las palabras esdrújulas (que pueden rimar con llanas en rima asonante, como pájaro con amargo), y los adverbios en -mente (que tienen doble acento). También distingue entre rimas perfectas e imperfectas, y ordena los resultados por frecuencia de uso para mostrar primero las palabras más conocidas.
8 de diciembre: búsqueda por rimas
Ayer añadí información de rimas en la ficha de cada palabra. Hoy el sistema de rimas se integra en la búsqueda avanzada.
El panel de búsqueda avanzada tiene ahora dos nuevos campos: “Rima consonante con” y “Rima asonante con”. Esta distinción es importante: la rima consonante (coinciden vocales y consonantes desde la última sílaba acentuada) es más precisa y exigente; la asonante (solo coinciden las vocales) es más flexible y abre más posibilidades.
Combinado con los demás filtros, esto permite búsquedas interesantes:
- Rimas consonantes frecuentes: Buscar palabras que rimen en consonante con amor y sean muy frecuentes, para encontrar rimas que cualquier lector reconocerá.
- Rimas por origen: Encontrar palabras de origen árabe que rimen en consonante con almohada, o latinismos que rimen con foro.
- Rimas por longitud o sílabas: Buscar palabras de tres sílabas que rimen en asonante con camino, útil para ajustar la métrica de un verso.
9 de diciembre: página dedicada de rimas
Los días 7 y 8 introdujeron información de rimas en la ficha de palabra y en la búsqueda avanzada. Hoy se completa el sistema con una página dedicada a explorar todas las rimas de una palabra en profundidad.
Al visitar /rimas/corazón, por ejemplo, encontrarás:
- Análisis fonético completo: Transcripción IPA, número de sílabas, tipo de acento (aguda, llana, esdrújula) y los patrones de rima consonante y asonante.
- Listas exhaustivas: Hasta 200 rimas consonantes y 300 asonantes, muchas más que el resumen de la ficha de palabra.
- Filtros por tipo y calidad: Puedes mostrar solo consonantes o asonantes, y filtrar por calidad de rima. Para consonantes: perfectas, imperfectas y simuladas. Para asonantes: perfectas, equivalentes, esdrújulas y atenuadas.
- Opción de palabras raras: Un toggle permite priorizar palabras poco frecuentes, útil para encontrar rimas más originales.
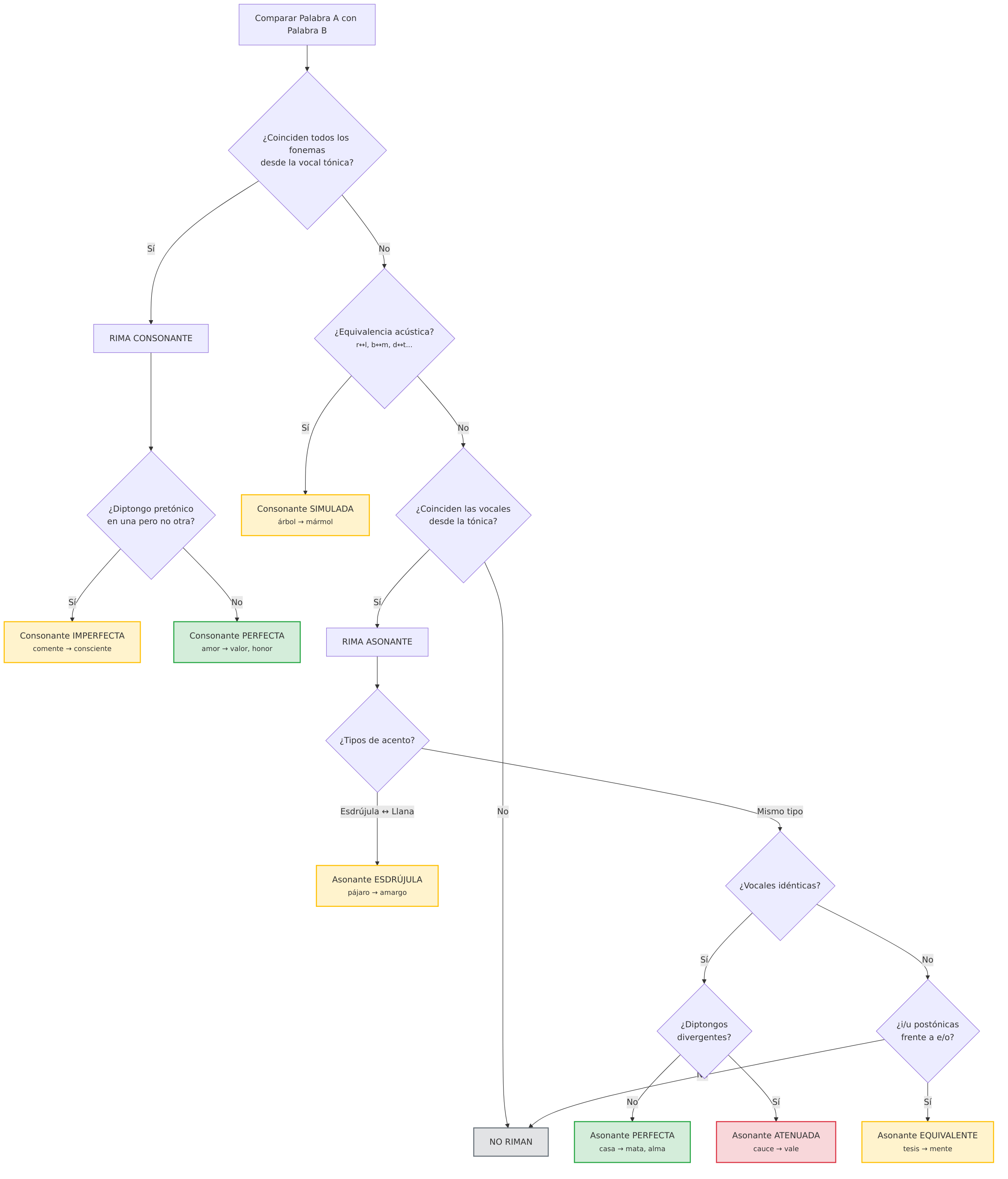
Sobre la calidad de las rimas
El sistema clasifica cada rima siguiendo la gradación que propone Díez Echarri, recogida por Daniel Devoto en su Para un vocabulario de la rima española. La terminología es distinta según el tipo de rima:
Rimas consonantes
- Perfecta: Coincidencia exacta de todos los fonemas desde la vocal tónica. Ejemplo: amor rima con valor, honor, color.
- Imperfecta: Contempla la consonante imperfecta de Díez Echarri. Ocurre cuando hay un diptongo antes de la vocal tónica en una palabra pero no en otra. Devoto explica que «la i del diptongo, aunque precede a la última vocal acentuada, influye de algún modo en la fonética de ésta». Ejemplos: tierra rima de forma imperfecta con guerra, perra; piedra con yedra, medra; fiesta con esta, presta.
- Simulada: Contempla la consonante simulada o equivalencia acústica. Según Devoto, citando a Díez Echarri, «la diferencia es tan imperceptible que el mismo Lope hubo de rimar» árbol con mármol. Las equivalencias incluyen r↔l (líquidas), b↔m (bilabiales), b↔p, d↔t, g↔k (sordas/sonoras) y n↔m (nasales). Ejemplos: árbol rima de forma simulada con mármol; azul con azur, yogur; túnel con blúmer.
Rimas asonantes
- Perfecta: Coincidencia exacta de todas las vocales desde la tónica. Ejemplo: casa rima con mata, alma, plaza.
- Equivalente: Contempla la asonante simulada o equivalente. Según esta regla, las vocales postónicas i y u pueden asimilarse a e y o respectivamente. Ejemplos: crisis rima de forma equivalente con libre, triste; virus con mismo, libro; bonus con otro, modo.
- Atenuada: Contempla la asonante diptongada o atenuada. Cuando hay diptongos que no coinciden exactamente (vocal plena frente a diptongo), la rima pierde sonoridad. Díez Echarri señala que «no hay duda que la u resta sonoridad a la vocal tónica» en casos como cielo con enero, o cauce con calle.
- Esdrújula: Iedra identifica la asonante esdrújula con llana. Benot, citado por Devoto, menciona las «asonancias poco perceptibles, como las de los esdrújulos»: la vocal postónica media de la esdrújula tiene menor peso acústico y puede ignorarse. Ejemplo: pájaro rima con amargo, arado (el esquema á-a-o se asimila a á-o).
El siguiente diagrama resume cómo Iedra clasifica las rimas:

Limitaciones
No soy filólogo, así que he construido el sistema a partir de lo que he podido leer y entender de las fuentes que menciono. He intentado seguir las reglas tal como las describen Devoto, Díez Echarri y Benot, pero seguro que hay casos límite o excepciones que se me escapan.
Si encuentras algún error o algo que no cuadra con lo que sabes de métrica española, escríbeme. Me interesa ir mejorando el sistema.
10 de diciembre: rimas de cualquier palabra
Hasta ahora, para ver las rimas de una palabra había que navegar a su ficha y de ahí a la página de rimas. Eso funciona bien si la palabra existe en el diccionario, pero ¿qué pasa si quieres rimar un nombre propio, un neologismo o una palabra inventada?
Hoy Iedra estrena un buscador de rimas que acepta cualquier texto. Escribe Guadalajara, pingüinería, Patroclo o incluso una frase como verde que te quiero y el sistema calculará sus rimas al vuelo. Para palabras del diccionario usa la transcripción fonética que ya tiene almacenada; para las demás, la genera en tiempo real usando el mismo motor fonético que usa internamente.
Una vez en la página de resultados, tienes los mismos filtros que en la página de rimas del día 9: consonantes y asonantes, clasificación por calidad (perfectas, imperfectas, simuladas, equivalentes, atenuadas, esdrújulas) y un toggle para priorizar palabras poco frecuentes si buscas rimas más originales.
11 de diciembre: puntuación de complejidad
¿Cuáles son las palabras más «ricas» del español? Todo depende de cómo midas esa riqueza. Una forma interesante de verlo es fijarse en cuánto espacio ocupa una palabra en el diccionario: cuántas acepciones tiene, cuántas frases hechas genera o en cuántos campos semánticos se infiltra.
Por eso, Iedra incorpora ahora la puntuación de complejidad. Es un índice del 0 a 10 calculado mediante percentiles: una palabra con un 10.0 es la más compleja del diccionario, mientras que un 5.0 nos indica que está justo en la mediana.
Para calcularlo, el algoritmo pondera cinco factores:
- Acepciones (50%): Los significados directos de la palabra.
- Locuciones (25%): Expresiones fijas (ej. a mano, echar una mano).
- Combinaciones estables (19%): Colocaciones muy frecuentes que casi funcionan como una unidad (ej. mano derecha, mano de obra).
- Diversidad de contextos (4%): Tipos de marcas distintos que tiene la palabra (geográficas, de disciplina, de registro). Una palabra usada en México, en Medicina y con registro coloquial es más versátil que una que solo aparece en varios países con el mismo uso.
- Derivadas (2%): Palabras que nacen de ella (manita, manojo). Este factor tiene un peso muy bajo porque, aunque indica productividad morfológica, no aporta directamente a la riqueza semántica de la palabra base.
Ahora, en la ficha de cada palabra aparecen unos iconos desglosando estos datos (📖 acepciones, 🗣️ locuciones, etc.). Si buscas mano, por ejemplo, verás que tiene una puntuación altísima gracias a sus 64 acepciones y más de 200 locuciones.
Curiosamente, las palabras con mayor puntuación suelen ser las más cotidianas: hacer, dar, poner, mano, cabeza. Son términos que llevamos usando siglos y que han ido acumulando capas y capas de significado. En cambio, las palabras muy técnicas suelen tener puntuaciones bajas: son precisas, pero unidimensionales.
12 de diciembre: ranking de palabras complejas
Ayer Iedra incorporó la puntuación de complejidad en la ficha de cada palabra. Hoy esa métrica se convierte en un ranking.
La nueva página /complejas muestra las 1000 palabras más ricas del diccionario, ordenadas por su puntuación de complejidad. En lo más alto: hacer, punto, paso, mano. Y en la posición 1000, con una puntuación de 9.887 sobre 10, está alegrar. Incluso el fondo de este ranking está compuesto por palabras muy por encima de la media.
El ranking confirma lo que ya intuíamos ayer: las palabras más complejas del español son las más básicas y cotidianas. Encabezan la lista verbos como hacer, pasar, dar, echar, ir, poner, correr o salir. Son palabras que llevamos siglos usando y que han ido absorbiendo significados en contextos muy diversos: la cocina, el comercio, el juego, la conversación…
También aparecen muy arriba sustantivos de partes del cuerpo. Mano ocupa la cuarta posición con 232 locuciones; pie tiene 120; ojo, 137; cabeza, 82. Junto a ellos, sustantivos muy básicos como punto, paso, agua o casa, que también han acumulado capas de significado con el tiempo.
El ranking completo se puede explorar en iedra.es/complejas. Cada entrada muestra la puntuación de complejidad y el desglose de los factores que la componen. Es una forma distinta de navegar el diccionario: no por orden alfabético ni por búsqueda, sino por densidad semántica.
13 de diciembre: histórico de diccionarios
¿Desde cuándo está documentada una palabra? Hasta ahora Iedra mostraba el año de la primera aparición en un diccionario de la RAE, pero ese dato solo cuenta parte de la historia. Muchas palabras aparecieron antes en diccionarios de otros autores: Nebrija, Covarrubias, Terreros, Domínguez…
Hoy Iedra incorpora el histórico completo del NTLLE (Nuevo Tesoro Lexicográfico de la Lengua Española), el archivo digital de la RAE que recoge más de 70 diccionarios publicados entre el siglo XV y el XX. Ahora, en la ficha de cada palabra, junto al año de primera aparición hay un botón que despliega la línea temporal completa: todos los diccionarios en los que aparece la palabra, ordenados cronológicamente.
Por ejemplo, mano ya aparece en el Vocabulario español-latino de Nebrija en 1495 y acumula 61 diccionarios en su histórico. Chocolate, palabra de origen náhuatl, aparece por primera vez en el Tesoro de las tres lenguas de Vittori en 1609 y recoge 45 diccionarios a lo largo de los siglos.
La línea temporal indica el año, el nombre del diccionario y, cuando corresponde, el autor. También marca con una etiqueta especial la primera aparición en un diccionario de la RAE, que a menudo no coincide con la primera aparición absoluta.
Este histórico permite rastrear la vida de las palabras a través de los siglos: cuándo entraron en el registro escrito, qué lexicógrafos las incluyeron primero, y cuánto tardó la Academia en darles entrada oficial.
14 de diciembre: distinción (z = θ)
Los días 9 y 10 presenté la página de rimas. Pero hay un detalle fonético que hasta ahora ignoraba: la distinción entre /s/ y /θ/.
La mayoría de hispanohablantes —en toda Latinoamérica, Canarias y algunas zonas de Andalucía— pronuncian igual la z y la c ante e, i que la s. Es lo que los lingüistas llaman seseo: casa y caza suenan exactamente igual, ambas con /s/. Por eso Iedra, hasta ahora, consideraba que estas palabras riman perfectamente.
Pero en buena parte de España se mantiene la distinción: casa se pronuncia con /s/ y caza con /θ/. Para estos hablantes, casa y caza no riman, porque terminan en fonemas distintos.
Iedra incorpora ahora la opción de ver las rimas con pronunciación distinguidora. En la página de rimas (por ejemplo, /rimas/corazón) hay un nuevo toggle “Distinción (z = θ)”. Al activarlo, el sistema recalcula las rimas usando la pronunciación distinguidora. Esto filtra pares que solo riman con seseo y muestra solo las rimas que funcionan para todos los hablantes de español.
También en la ficha de cada palabra, si la pronunciación difiere según la variedad, ahora se muestra la transcripción fonética con distinción junto a la transcripción por defecto. Por ejemplo, en canción verás tanto /kan.ˈsjon/ (seseo) como /kan.ˈθjon/ (distinción).
Una nota: en algunas zonas de Andalucía existe el ceceo, donde tanto s como z se pronuncian /θ/. Iedra no lo modela explícitamente, pero para efectos de rimas es equivalente al seseo: en ambos casos casa y caza riman entre sí.
15 de diciembre: expansión por sinónimos
El DLE incluye sinónimos en muchas de sus acepciones. Hasta ahora Iedra no hacía nada con ellos más allá de mostrarlos, pero ahora los aprovecha para sugerir búsquedas expandidas.
Cuando buscas un término sencillo (una o dos palabras, sin operadores), aparece un banner bajo los resultados con los sinónimos disponibles agrupados por significado. Por ejemplo, al buscar miedo, verás una sugerencia con grupos como temor, pavor o recelo, aprensión.
Cada grupo es un chip clicable. Al pulsarlo, la búsqueda se expande automáticamente usando el operador OR. Así, una búsqueda de hogar se puede convertir en (hogar | casa | vivienda | domicilio).
La agrupación por significado es importante porque muchas palabras tienen sinónimos distintos según la acepción. Banco puede ser sinónimo de asiento o de entidad financiera. En lugar de mezclar todo, Iedra presenta cada grupo por separado para que elijas el que te interesa.
La funcionalidad aparece como sugerencia, sin modificar la búsqueda original.
16 de diciembre: lemario DLE 23.8.1
Como es habitual en diciembre, la Real Academia Española ha publicado la actualización anual de su diccionario. El 15 de diciembre salió la versión 23.8.1 del Diccionario de la Lengua Española, que incorpora 107 nuevas palabras y elimina 4.
En su nota de prensa, la RAE destaca adiciones como crudivorismo, microteatro, milenial, turismofobia, gravitón, termoquímico, engelamiento, marcianada, gif, hashtag, loguearse, mailing o streaming. Pero la actualización también incluye otras palabras que no aparecen mencionadas en la nota oficial: crowdfunding, bioterrorismo, disruptor, etilómetro, farlopa, bocachancla, alelopatía, mantícora o el latinismo ad aeternum.
Iedra ofrece ahora el lemario completo de la versión 23.8.1: la lista exhaustiva de todas las palabras (lemas) que componen el diccionario.
Los lemarios son útiles para lingüistas, desarrolladores de correctores ortográficos, investigadores del léxico y cualquiera que necesite trabajar con el vocabulario del español de forma sistemática. Incluyen cuatro ficheros:
- Lemario completo: 92.321 entradas, una por línea, en orden alfabético español.
- Lemario con homógrafos: Incluye las marcas de homografía (a¹, a²…) y las terminaciones de género cuando corresponde (zurrador, ra).
- Adiciones: Las 107 palabras nuevas respecto a la versión 23.8.
- Supresiones: Las 4 palabras eliminadas del diccionario en esta actualización.
Todos los ficheros están disponibles en la sección de lemarios de la página Acerca de, donde también se pueden consultar los lemarios de versiones anteriores del DLE.
17 de diciembre: locuciones en detalle de palabra
El día 5 añadí la posibilidad de ver las marcas secundarias de locuciones y combinaciones. Pero lo que no mostraba era la lista de locuciones en sí. Hasta ahora, para ver qué expresiones fijas contenía una palabra había que ir al DLE y buscarlas allí.
Ahora, en la ficha de cada palabra, aparecen dos nuevos campos desplegables: Locuciones y Combinaciones estables. La distinción es importante:
- Locuciones: expresiones fijas cuyo significado no se deduce de sus componentes. Echar una mano no significa literalmente lanzar una mano, sino ayudar. Tomar el pelo no tiene nada que ver con agarrar cabello.
- Combinaciones estables: palabras que suelen ir juntas y forman una unidad de significado, pero cuyo sentido sí es más o menos deducible. Mano dura, buena mano, mano de obra.
Por ejemplo, en la ficha de mano verás 232 locuciones (a mano, bajo mano, echar mano de…) y 30 combinaciones estables (mano derecha, mano de santo, mano dura…). En ojo, 137 locuciones y 31 combinaciones. Son números que dan una idea de la riqueza expresiva que han acumulado estas palabras cotidianas.
Cada locución enlaza al DLE para consultar su definición completa. Iedra no puede reproducir las definiciones por cuestiones de copyright, pero sí puede servir de índice para navegar el diccionario de forma más cómoda.
18 de diciembre: buscador de locuciones
El día 17 añadí la lista de locuciones y combinaciones en la ficha de cada palabra. Hoy esa funcionalidad se convierte en un buscador dedicado que permite explorar las expresiones fijas del español de dos formas distintas.
Búsqueda por palabra
Si quieres ver todas las locuciones de una palabra concreta, puedes buscarla directamente. Por ejemplo, /locuciones/mano muestra las 232 locuciones y 30 combinaciones estables en las que aparece la palabra mano: a mano, bajo mano, echar mano de, mano derecha, mano de obra…
Esta vista separa claramente las locuciones (expresiones fijas cuyo significado no se deduce de sus componentes, como echar una mano o tomar el pelo) de las combinaciones estables (palabras que suelen ir juntas pero cuyo sentido sí es deducible, como mano dura o buena mano). Puedes filtrar para ver solo uno de los dos tipos si prefieres.
Búsqueda por texto
Pero lo más útil es poder buscar locuciones que contengan cualquier texto, sin limitarse a palabras del diccionario. Esto permite encontrar expresiones por temas o campos semánticos.
Por ejemplo, buscar santo devuelve 49 resultados: santo y seña, Espíritu Santo, todo el santo día, a santo de qué, desnudar a un santo para vestir a otro… Buscar diablo devuelve 68: pobre diablo, diablo cojuelo, tener el diablo en el cuerpo, mandar al diablo… Y dios alcanza 190 expresiones: Dios mediante, a Dios rogando y con el mazo dando, como Dios manda, sabe Dios…
Esta búsqueda no se limita a palabras exactas del diccionario. Puedes buscar cualquier fragmento de texto y el sistema encuentra todas las locuciones y combinaciones estables que lo contengan. Por ejemplo, agua devuelve nada menos que 252 resultados: agua de borrajas, sacar agua de las piedras, estar con el agua al cuello, llevar el agua a su molino…
Índice, no reproductor
Como siempre, Iedra no puede reproducir las definiciones completas del DLE por cuestiones de copyright. El buscador funciona como un índice: te muestra qué locuciones existen y te enlaza al DLE para consultar sus definiciones. Pero ese índice es ya valioso por sí solo: te permite descubrir expresiones que de otro modo tendrías que encontrar navegando palabra por palabra en el diccionario.
19 de diciembre: anagramas y palabras derivadas
Un anagrama es una palabra que usa exactamente las mismas letras que otra, pero en distinto orden. Amor y roma, arco y caro, maestro y estroma. Jugar con anagramas es divertido, pero también útil: escritores, crucigramistas y diseñadores de juegos de palabras buscan constantemente anagramas que funcionen.
Hasta ahora, si querías encontrar anagramas de una palabra tenías que buscar en listas externas o usar herramientas especializadas. Hoy Iedra incorpora esa funcionalidad directamente.
Anagramas en cada palabra
En la ficha de cada palabra aparece ahora un nuevo campo: Anagramas. Se carga de forma diferida, muestra cuántos anagramas tiene la palabra en el diccionario y, al expandirlo, la lista completa ordenada por frecuencia de uso.
Por ejemplo, saber tiene 6 anagramas: besar, sabre, serba, abres, bares y breas. Caro tiene 7: roca, arco, orca, cora, ocra, raco y croa. Amor tiene 6: Roma, ramo, mora, maro, armo y roma.
Cada anagrama muestra qué diccionarios lo recogen (DLE, Moliner, Seco, DPD) para que puedas evaluar si es una palabra de uso común o más técnica.
El problema de las inflexiones
Pero al implementar los anagramas surgió un problema: el diccionario solo incluye los lemas (las formas canónicas de las palabras), no todas las formas derivadas (plurales, conjugaciones, formas en femenino…). Casa está en el diccionario, pero casas no aparece como entrada propia. Lo mismo con ser (lema) frente a son, era, fuimos (formas conjugadas).
Esto limitaba mucho la utilidad de los anagramas. Si buscabas anagramas de bares (plural de bar), Iedra no encontraba nada porque bares no existe como lema en el diccionario. Pero bares sí es un anagrama válido de saber o besar, y esos anagramas deberían aparecer.
Palabras derivadas: 717.882 nuevas entradas
Para resolver esto, Iedra ha indexado todas las formas derivadas que aparecen en el diccionario: plurales, femeninos, conjugaciones verbales… En total, 717.882 palabras adicionales que antes no tenían página propia.
Ahora, si visitas /palabras/bares, verás una página completa con:
- Un banner explicando que es una forma derivada de bar
- Transcripción fonética generada al vuelo: /ˈba.ɾes/
- Número de sílabas: 2
- Tipo de acento: Llana
- Datos de frecuencia del CORPES (el corpus académico de la RAE)
- Anagramas: besar, saber, sabre, serba, abres, breas
Las palabras derivadas no tienen definición propia (el diccionario solo define los lemas), pero Iedra puede calcular toda su información fonética y de frecuencia. Esto las hace útiles no solo para anagramas, sino también para:
- Rimas: Ahora puedes buscar rimas de cualquier forma verbal (comiendo, bebías) o plural (gatos, perros)
- Datos CORPES: Ver la frecuencia de uso de formas específicas en el corpus académico
- Consulta rápida: Confirmar la transcripción fonética de una palabra sin tener que ir al lema base
Escalando los anagramas
Con estas 717.882 palabras derivadas, el sistema de anagramas se vuelve mucho más completo. Ahora, al buscar maestro, Iedra encuentra no solo estroma y mostear (los lemas del diccionario), sino también 12 formas derivadas más: moraste, moteras, remotas, retamos, retomas, traemos…
El sistema calcula los anagramas de forma eficiente usando firmas: cada palabra se reduce a sus letras ordenadas alfabéticamente (aromas → aamors), y todas las palabras con la misma firma son anagramas entre sí. Esto permite encontrar anagramas al instante entre 820.854 palabras.
20 de diciembre: Saltaparola
Iedra estrena su primer juego de palabras: Saltaparola. El concepto te resultará extrañamente familiar.
El juego presenta 27 definiciones del DLE, una por cada letra del abecedario español. Tu objetivo es adivinar la palabra correspondiente a cada definición. Las palabras pueden empezar por esa letra o contenerla, lo que permite incluir letras difíciles como K, W o X sin forzar palabras rebuscadas.
Tienes 3 vidas. Si fallas una definición, pierdes una vida. Puedes saltar definiciones para volver a ellas después. La partida termina cuando completas las 27 letras o te quedas sin vidas.
Hay cinco niveles de dificultad basados en la frecuencia de uso de las palabras en el CORPES: desde muy fácil (palabras que todo el mundo conoce) hasta difícil (palabras que pondrán a prueba tu vocabulario).
21 de diciembre: Saltaparola multijugador
Saltaparola se puede jugar ahora en modo 1 contra 1.
Al crear una sala, obtienes un enlace único (con nombres como casa-verde o lobo-feroz) que puedes compartir con quien quieras. Ambos jugadores ven las mismas 27 definiciones, pero cada uno avanza a su ritmo. Gana quien acierte más palabras.
Las partidas son en tiempo real: ves el progreso de tu rival segundo a segundo. También se pueden unir espectadores a la sala para seguir la partida.
22 de diciembre: Vínculos
Iedra estrena su segundo juego de palabras: Vínculos. Si Saltaparola pone a prueba tu vocabulario, Vínculos pone a prueba tu capacidad de encontrar patrones.
El juego te presenta una cuadrícula de palabras. Puedes elegir el tamaño: 4×4 (16 palabras), 5×5 (25) o 6×6 (36). De todas ellas, solo N coinciden con un patrón oculto (donde N es el lado de la cuadrícula: 4, 5 o 6 palabras). Todas empiezan por el mismo prefijo, o todas son esdrújulas, o todas vienen del árabe, o todas se usan en Argentina… Tu objetivo es encontrar cuáles son esas palabras y descubrir qué las conecta.
La partida tiene 8 rondas con dificultad progresiva:
- Rondas 1-2: Patrones visuales. El vínculo es algo que puedes ver directamente en las palabras: terminan en -ción, contienen la letra ñ, tienen 7 letras…
- Rondas 3-4: Propiedades fonéticas. Ahora hay que fijarse en cómo suenan: son esdrújulas, tienen tres sílabas, riman en asonante a-o…
- Rondas 5-6: Frecuencia y etimología. Las palabras pueden estar conectadas por su origen (vienen del náhuatl) o por lo comunes que son (palabras muy frecuentes). También aparecen sinónimos de palabras conocidas.
- Rondas 7-8: Investigación. Aquí la cosa se pone difícil. El patrón puede ser que todas se usan en Chile, o que todas pertenecen al ámbito de la medicina, o que todas entraron en el diccionario en el siglo XVIII. Para descubrirlo, probablemente tendrás que consultar las fichas de las palabras en Iedra.
Tienes 4 vidas. Si seleccionas las palabras incorrectas, pierdes una vida y puedes intentarlo de nuevo con la misma cuadrícula. La partida termina cuando completas las 8 rondas o te quedas sin vidas.
El sistema trabaja con más de 9.300 criterios distintos generados dinámicamente a partir de los datos del diccionario: prefijos, sufijos, letras raras, número de sílabas, tipos de acento, rangos de frecuencia, orígenes etimológicos, marcas geográficas, ámbitos temáticos, siglos de aparición, contenido de definiciones, patrones de rima y relaciones de sinonimia.
23 de diciembre: Vínculos multijugador
Vínculos se puede jugar ahora en modo multijugador.
La mecánica es distinta a Saltaparola: en vez de jugar cada uno a su ritmo, en Vínculos multijugador los jugadores compiten por ser el primero en resolver cada ronda. Cuando alguien acierta el patrón, la ronda termina para todos y se pasa a la siguiente. Quien resuelve más rondas de las 8 gana la partida.
Al crear una sala puedes elegir el tamaño de la cuadrícula (4×4, 5×5 o 6×6) y la dificultad. Obtienes un enlace único con nombres como pulpo-cisma o lobo-feroz que puedes compartir con quien quieras.
Las partidas son en tiempo real, con un límite de 5 minutos. También se pueden unir espectadores para seguir la competición sin participar.
24 de diciembre: rankings
El último día del adviento cierra los juegos con lo que les faltaba: rankings.
Tanto Saltaparola como Vínculos tienen ahora tablas de clasificación. Al terminar una partida, puedes guardar tu puntuación y ver cómo te comparas con otros jugadores. Los rankings se dividen por tipo: mejor puntuación del día, mejor puntuación histórica, puntos acumulados en la semana y puntos acumulados en el mes.
Para identificar a los jugadores, Iedra genera automáticamente un nombre combinando dos palabras del diccionario: Pulpo Cisma, Casa Grande, Lobo Feroz… Ese nombre se asocia a tu sesión y aparece junto a tu puntuación en el ranking.
Si prefieres que tu nombre aparezca verificado, puedes vincular tu cuenta de Bluesky. Iedra usa el protocolo OAuth de ATProto (el protocolo detrás de Bluesky) para autenticarte. No almacena tu contraseña ni tiene acceso a publicar en tu nombre; solo obtiene tu identificador público para asociarlo a tus puntuaciones. Tu nombre de usuario aparecerá con una marca de verificación junto a él.
Y con esto termina el adviento de Iedra. Han sido 24 días de novedades, desde la renovación técnica del primer día hasta estos rankings finales, pasando por búsqueda avanzada, rimas, anagramas, locuciones, histórico de diccionarios y dos juegos de palabras.
Espero que alguna de estas funcionalidades te resulte útil. Si tienes sugerencias, encuentras errores o simplemente quieres comentar algo, escríbeme.
Felices fiestas.